doc
zz
Log in
Registration
Explore
×
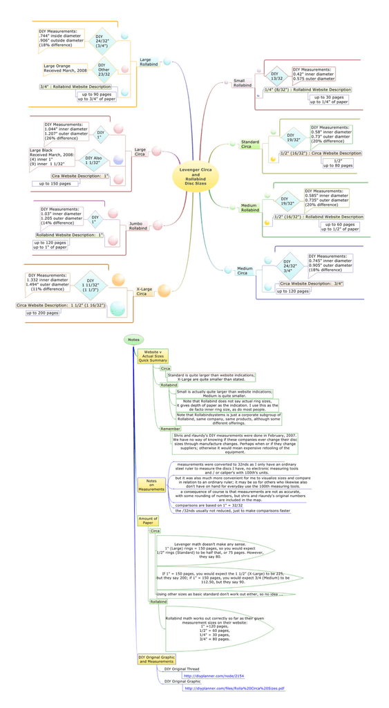
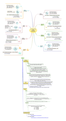
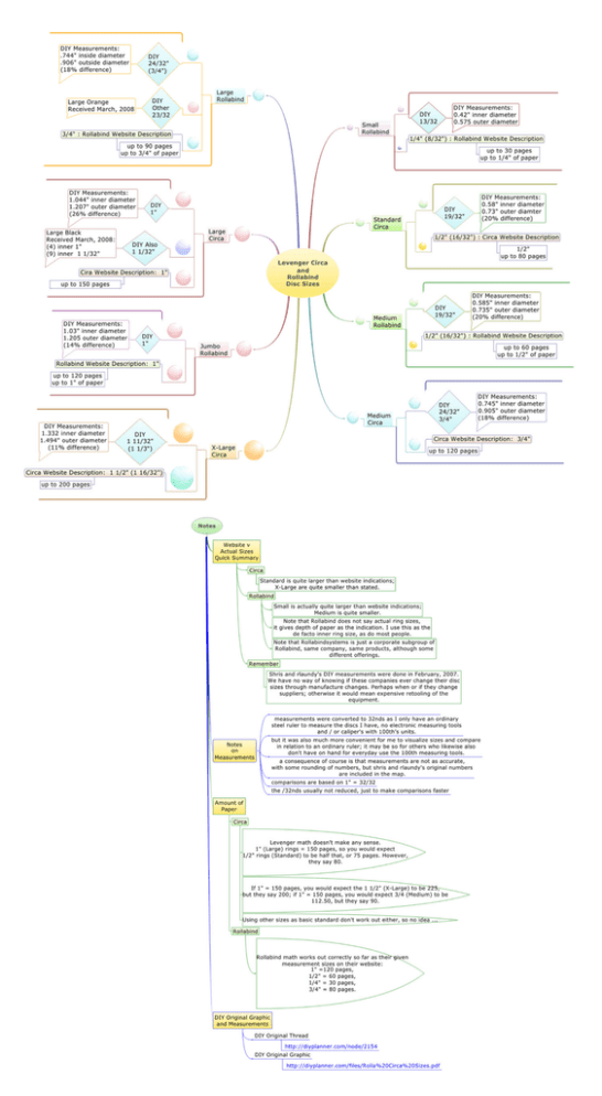
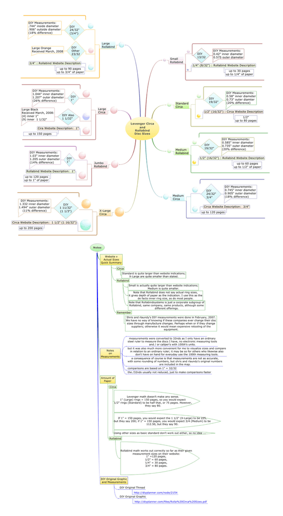
circa roll disc comparison map
download
Report
Transcription
circa roll disc comparison map
Similar documents